The global influencer marketing industry is projected to reach $71.04 billion by 2032. With so many brands investing in content creators, effective negotiation has become a must-have skill for marketers.
Whether you’re offering fixed rates, affiliate commissions, or product gifting, how you communicate can make or break the deal. In this guide, we’ll explore key negotiation tactics and include free Instagram outreach templates designed to help you secure impactful influencer partnerships and boost your campaign performance.
When working with influencers it is essential to convince them to work with you. The more you are able to communicate how great the opportunity is to work with you as a brand the more likely it is that a lot of influencers agree to partner with you. A lot of influencers will share their rate cards and quote large fees which can put pressure on your influencer marketing ROI.
This is why we recommend to always negotiate with influencers and you will see that a lot of them will accept reduced payments which can lower your influencer cost. Improving your influencer ROI starts with effective influencer negotiations and persuasive communication is key to maximize your marketing results.
To get a better understanding of how influencer negotiations fit into your overall influencer campaign we always refer to the 4 stages of your influencer marketing campaign. Starting from your initial influencer outreach after which you enter into the negotiation stage once your influencers reply to your outreach.

This is the first step prior to entering into the negotiation stage. It is the first contact to your prospective influencers and essential to craft your outreach to maximize reply rates. Access our influencer outreach templates and strategies here.
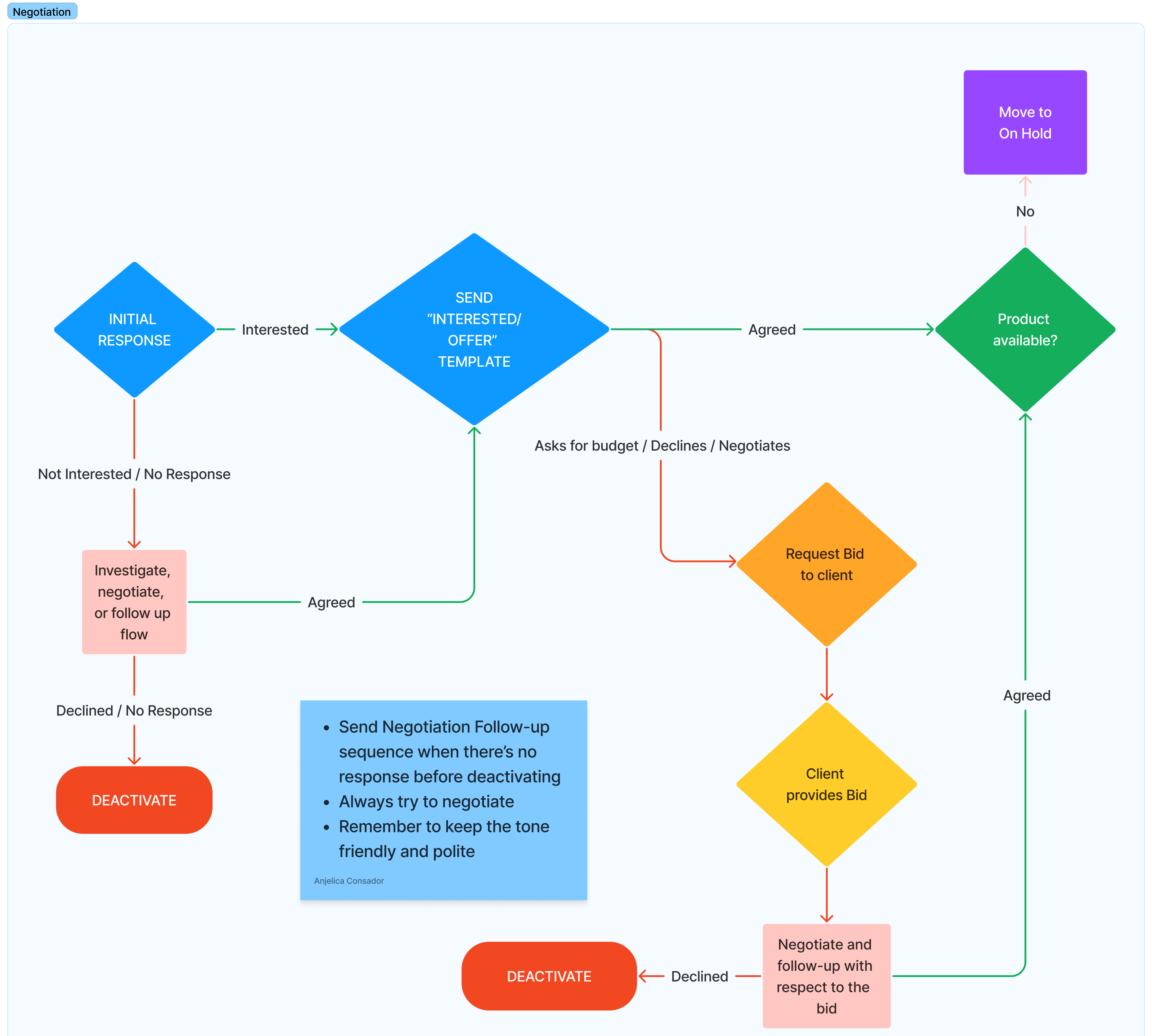
Once an influencer replies you will move to the negotiation stage where there can be two outcomes. 1. The influencer agrees to your proposal or 2. The influencer asks for more money. This will be the stage which we will cover in this article.
Once you agree to the terms with the influencers you typically move into the awaiting post stage. The work isn’t over yet it is a crucial moment where you should follow up with the influencer to make sure that they will post. Read more about the right strategies and access our awaiting post templates here.
Once the influencer has completed the post you ideally want to build a long lasting relationship to continue to benefit from the partnership. You can read more about the right ways to build relationships and access the templates for this stage of your Instagram influencer campaign here.
You can access our complete influencer workflow chart including all the templates for reach stage here.
When crafting your negotiation emails, professionalism is paramount. Use a polite and friendly tone to foster positive interaction, but keep the language professional and to the point. This balance will convey both respect and seriousness about the business engagement.
Persuasive communication is key to achieve success in negotiation. You need to convince the influencer to partner with you and highlighting the benefits in the right way to get the influencer to agree based on the terms which optimise your ROI is an important element of your negotiation.
Ambiguity can be a major stumbling block in negotiations. Be clear about what you are proposing: specify the type of collaboration, expected outcomes, and any compensation or exchange of services. This clarity not only shows your professionalism but also makes it easier for the recipient to make a decision.
Timing your emails can also influence the negotiation outcome. Avoid sending emails during weekends or holidays when they are likely to be overlooked. If you don’t receive a response, a polite follow-up after a few days or week is appropriate. It shows your interest without being intrusive.
Once the influencer replies to your initial outreach email there are typically two scenario's:

Click here to view the full influencer workflow chart.
Let’s start with the best-case scenario: the influencer accepts your proposal. Great! You can skip the negotiation phase and move forward.
However, before you ship out your product or invest any resources, we highly recommend asking the influencer to confirm the offer in writing one more time. This step ensures you're aligned on expectations and helps prevent any confusion, misunderstandings, or conflicts when it comes time for them to deliver the post.
This is especially important in affiliate and gifting campaigns, where posting isn’t guaranteed. While you can’t expect a 100% posting rate with these types of campaigns, getting a written confirmation can significantly reduce your non-posting rate.
Although it’s not legally binding like a formal contract, a written agreement creates a sense of commitment from the influencer’s side. Some brands clarify there’s no obligation to post—which may sound fair—but in practice, this leads to much lower posting rates. Yes, there’s still some value in having influencers try your product (as it might appear in a future video or story), but you're essentially trading media exposure for products and commissions.
If your product is genuinely compelling and aligns well with the influencer’s audience, many will be happy to share it. That said, to maximize your chances of getting featured, always secure a written confirmation to post before sending anything out.
If you work with fixed payments and you are asking for a specific set of deliverables this is the stage where you want to clearly outline the deliverables, share an influencer campaign brief and set up an influencer contract.
Use the template below once the influencer accepts you offer. For fixed payments and specific deliverables tailor the template accordingly.
Hi {{firstname}},
Thank you so much for your response. We're glad you're interested in this collaboration.
For this first collaboration, you would receive an ENTER PRODUCT NAME to keep + ENTER % COMMISSION YOU OFFER commission and/or discount code in exchange for an Instagram story post with the sticker link.
If this trial story post goes well, you can expect us to make an offer based on your posting’s performance which includes fixed payments or our brand ambassador program.
If this works for you, please provide your shipping details including your full name and contact number so I can send you our ENTER PRODUCT NAME.
Looking forward to your response :)
Best,
ENTER YOUR NAME
If an influencer replies to your email asking for a budget this is the moment when you enter into the negotiation stage.
It's quite common for influencers to request a flat fee or specify that they only engage in paid partnerships. If that's the case, don't give up! Our negotiation templates below can assist you in onboarding influencers who may have initially declined gifting. In fact using our negotiation strategy will help you to onboard around 30% of the influencers which initially reject gifting. This stage in your influencer campaign is crucial to maximise your ROI.
This is where persuasive communication becomes essential. In any negotiation, both parties aim to get the best possible outcome. Your goal is to find a middle ground—one that provides value for the influencer while maximizing ROI for your brand.
When working with a new influencer, one major challenge is the lack of performance data. Without insights into how well they convert, it’s tough to justify a fixed fee or allocate budget confidently.
That’s why we recommend starting with a test post—a lower-commitment collaboration to evaluate performance. This process, which we call influencer testing, helps you identify which creators can actually drive results.
We often reference the 80/20 rule in influencer marketing: a small percentage of influencers will drive the majority of your revenue. Testing allows you to find out who those top performers are.
Ask for an initial post in exchange for free products and affiliate commission. This helps reduce upfront costs while giving you valuable performance data. Once the first post goes live, you’ll have a clearer picture of whether it makes sense to scale the partnership.
When pitching this test post, it’s important to frame it as part of a bigger opportunity. Let the influencer know you’re looking for long-term partners—and that your compensation model can evolve based on results.
You’re not just asking for a free post—you’re offering a chance to join a partnership that could grow. Create a bit of FOMO (fear of missing out) by highlighting that this is a selective opportunity that could lead to bigger collaborations down the line.
Use the template below to convince influencers to work with you if they ask for a budget.
Hi {{firstname}},
Thank you for your reply.
We completely understand that you don’t work on an affiliate basis. However, we hope you understand that the first story post is only to get a better understanding of the match towards the brand.
We work with a wide variety of different compensation packages which include fixed payments and long-term brand ambassador programs. We have been collaborating with creators for a few years now and from our experience, we know that the performance varies widely which is why we work with an initial story post in order for us to make a fair offer.
Based on the results of this initial post we would be making you an offer that includes one or a combination of the before mentioned packages.
[IF INITIAL OFFER IS INCREASED]
Usually, we only send out the ENTER INITIAL PRODUCT OFFERED, however, because we value your work and accommodation, we'd love to offer ENTER UPDATED OFFER.
Please let me know if I can send you the ENTER UPDATED PRODUCT OFFER.
Looking forward to hearing from you.
Best,
ENTER YOUR NAME
If the influencer does not accept you offer you will need to adjust the offer to come to an agreement. Below are some tips on how to effectively increase your offer for an influencer negotiation.
Before offering fixed payments we always recommend to first increase your product offering. The benefit of negotiating with free products is that you are able to negotiate based on retail value while your cost is only the cost of goods sold (COGS) + shipping. Additionally, there is always a benefit of having more products in the hands of influencers. Besides the post if the influencer continues to use your product it will probably get exposure in some way.
Another way to increase the value for the influencer without increasing upfront cost is to increase the affiliate commission. Although this will reduce your margin you will be able to get the initial post in order to unlock the data you are looking for. You can always adjust the compensation structure later on once you know how much the influencer can sell.
What is also important to understand is that in digital marketing attribution is almost never 100%. In fact the industry average attribution rate for D2C e-commerce brands when using affiliate links and discount codes with influencer marketing is around 70%. We know this number well as we worked on various international expansion campaigns using a brand new Shopify store and using influencer marketing as the only active channel we consistently observed an attribution rate of around 70%.
This also means that you are actually paying less to your influencers. As you are only paying the commission on attributed sales. Whether or not you disclose this with the influencer is up to you but most influencers now that a certain part gets lost. For example if you offer an affiliate commission of 20% to an influencer you are actually only paying around 14% on actual sales (20% * 70%). Affiliate is a great way to hedge your downside and increasing the commission you offer to the influencer will increase the value without increasing risk.
If you still need to offer fixed payments we recommend to do this step by step. Start small and negotiate your way up. Try to get a feeling for where the influencer won't just ignore your email.
Influencers often proudly share their rate cards. For performance driven influencer campaigns we typically recommend to ignore these rate cards and follow the negotiation steps outlined in this article instead. Gather some data first so you know how many sales you can expect before allocating larger budgets.
We all know the stories of brands paying a lot of money to an influencer without seeing any sales and as a result giving up on influencer marketing all together. Avoid becoming that brand as some of the largest brands today contribute their success to influencer marketing. You simply have to understand the underlying unit economics.
As a small group of influencers make the majority of the returns you need to identify them. Keep your cost low to test influencers and build long lasting relationships with your performing influencers.
Maintain professionalism throughout your communications. Ensure that your messages are clear and concise, and always express gratitude for the recipient’s time and consideration. Transparency and honesty will build trust and facilitate smoother negotiations.
If you don’t receive a response, follow up once after 4-5 days. Keep the tone polite and express your continued interest in the collaboration. Persistence is key, but it’s important to remain courteous and respectful. Influencer Hero provides an automated email flow system, which automates the sending of these follow-ups and can potentially increase your reply rates by up to 40%.
Hi {{ firstname|default(influencer_handle) }},
How are you? I hope you’re having a great week!
I just want to make a quick follow-up on our offer. We would like to send you our ENTER PRODUCT NAME + RETAIL PRICE
If you're still interested, please provide your shipping details including your full name and contact number so we can send you the product.
Also, please feel free to browse through the website if you want to know more about our brand: ENTER WEBSITE URL
Looking forward to hearing from you!
Best,
ENTER YOUR NAME
Hi {{ firstname|default(influencer_handle) }},
I hope you’re having a great week!
I just want to make a quick follow-up on our offer. I know our offer is below what you usually receive for this kind of collaboration. However, we are looking for longer term brand collaborations which is why we need this initial post to see the match towards the brand.
If everything goes well with the initial story post, you can expect us to make an offer based on the posting’s performance.
[IF INITIAL OFFER IS INCREASED]
Usually, we only send out the ENTER INITIAL PRODUCT OFFERED, however, because we value your work and accommodation, we'd love to offer ENTER UPDATED OFFER.
If you're interested, please provide your shipping details including your full name and contact number so I can send you the product.
Looking forward to hearing from you!
Best,
ENTER YOUR NAME
Influencer Hero streamlines the follow-up process, making it more efficient and less time-consuming. Utilize our automated email flow feature to eliminate the need for manual follow-ups. Simply input your email body and subject, and set the delay time for sending follow-up emails if the influencer hasn't responded to your initial message.
There's no need to worry—all our templates include shortcuts with brackets that automatically insert the influencer's details, making it easier for you and minimizing manual errors.

Every influencer marketer knows the feeling: you reach out with a thoughtful proposal, only to receive a firm reply from the manager — "XY only works on fixed fees. Please let us know if you have a budget for this partnership."
It’s easy to feel discouraged, but don’t give up just yet. There are strategies you can use to move forward, even when a talent agent or manager is involved.
First, it’s important to understand the dynamic. The reason it’s often harder to secure gifting or affiliate-based deals through a manager is simple: they don’t directly benefit from unpaid collaborations. Talent agents typically earn a percentage of what the influencer gets paid—so naturally, they prefer deals with a fixed fee.
That said, there are still ways to make it work. With the right approach and clear communication, you can increase your chances of collaborating with the influencer—even under more challenging circumstances.
Here are a few effective strategies to consider:
We often refer to this process as bribing the gatekeeper. Offer a free product to the agent or manager. They are also human beings and if they are interested in your product it might make the difference of having your message forwarded to the influencer. Always try to highlight benefits for the manager in order to get to a deal.
When contacting an influencer through email you often get the talent agent. Try to reach the influencer through DM highlight your proposal and see if you can get to an agreement that way.
When an influencer declines your collaboration proposal, it’s important not to view it as a setback, but as a learning opportunity. First, respectfully ask for feedback on why they decided against the collaboration. This information can be invaluable for refining your approach in future negotiations. It's also essential to maintain professionalism and a positive relationship with the influencer, as circumstances may change, and there could be potential for collaboration in the future.
After receiving feedback, take the time to review your proposal and adjust your offering accordingly. This could mean reevaluating your target influencers to ensure better alignment with your brand, or tweaking your proposal to offer more value. Meanwhile, continue reaching out to other potential partners. Diversifying your efforts ensures that a single rejection doesn’t halt your marketing goals and keeps your options open for other fruitful partnerships.
Hi {{ firstname|default(influencer_handle) }},
Thank you for your honest response. We understand and respect your decision. For feedback purposes, would you mind letting me know your reason for declining?
Best,
ENTER YOUR NAME
Mastering Instagram negotiations is crucial for influencers and brands alike, offering a pathway to forge successful partnerships and elevate mutual success. Throughout this article, we've explored essential negotiation tactics for gifting and affiliate partnerships and provided you with adaptable email templates designed to streamline your communication process.
Implementing these strategies can be significantly enhanced with the help of influencer marketing platform tools like Influencer Hero, a comprehensive platform designed to assist with influencer campaign management. By employing these tools alongside our strategies, you are better equipped to make negotiations succeed. Remember, each negotiation is a stepping stone towards greater opportunities. Whether you're crafting your initial proposal or following up on a collaboration offer, staying true to your goals and maintaining open, respectful communication are the keys to long-term success in the dynamic landscape of Instagram marketing.
Negotiation emails should strike a balance between a polite, friendly tone and professionalism. They should clearly specify the type of collaboration, expected outcomes, and any compensation or exchange of services.
Maintaining professionalism, clarity, and gratitude throughout communications builds trust and facilitates smoother negotiations. Transparency and honesty are also essential.
Respond by explaining the need for an initial trial post to gauge the match towards the brand. Offer reassurance that based on the post's performance, a fair offer will be made.
To negotiate long-term partnerships, focus on building a strong relationship with the potential partner. Highlight the benefits of a sustained collaboration, such as increased brand loyalty and consistent visibility. Offer incentives for long-term commitment, such as discounted rates or exclusive promotions.
Success can be measured through various metrics such as engagement rates, click-through rates, and conversions. Analyze the performance of the collaboration against these metrics to determine its effectiveness. Use this data to refine future negotiation strategies and offerings.
Programa una demostración con uno de nuestros expertos en medios a continuación.