
This article shows you how to craft effective influencer outreach. When working with influencers it is crucial to optimise your messaging to achieve your desired results and maximise for ROI. The article is packed with expert tips and free, customizable templates to make sure your messages get to the right people and lead to successful collaborations. All our templates have been A/B tested on thousands of campaigns in order to offer you the best chances of success. Whether you're a seasoned marketer or just starting out, these insights will help you navigate the ever-evolving landscape of influencer partnerships with confidence.
Influencer outreach on Instagram involves finding the contact email of influencers, and contacting them to create promotional content that resonates with both the brand’s and the influencer’s audiences. This strategy is crucial for brands aiming to amplify their online presence and credibility. The key lies in selecting influencers whose followers align with the brand’s target demographic, thereby ensuring authentic and effective endorsements.

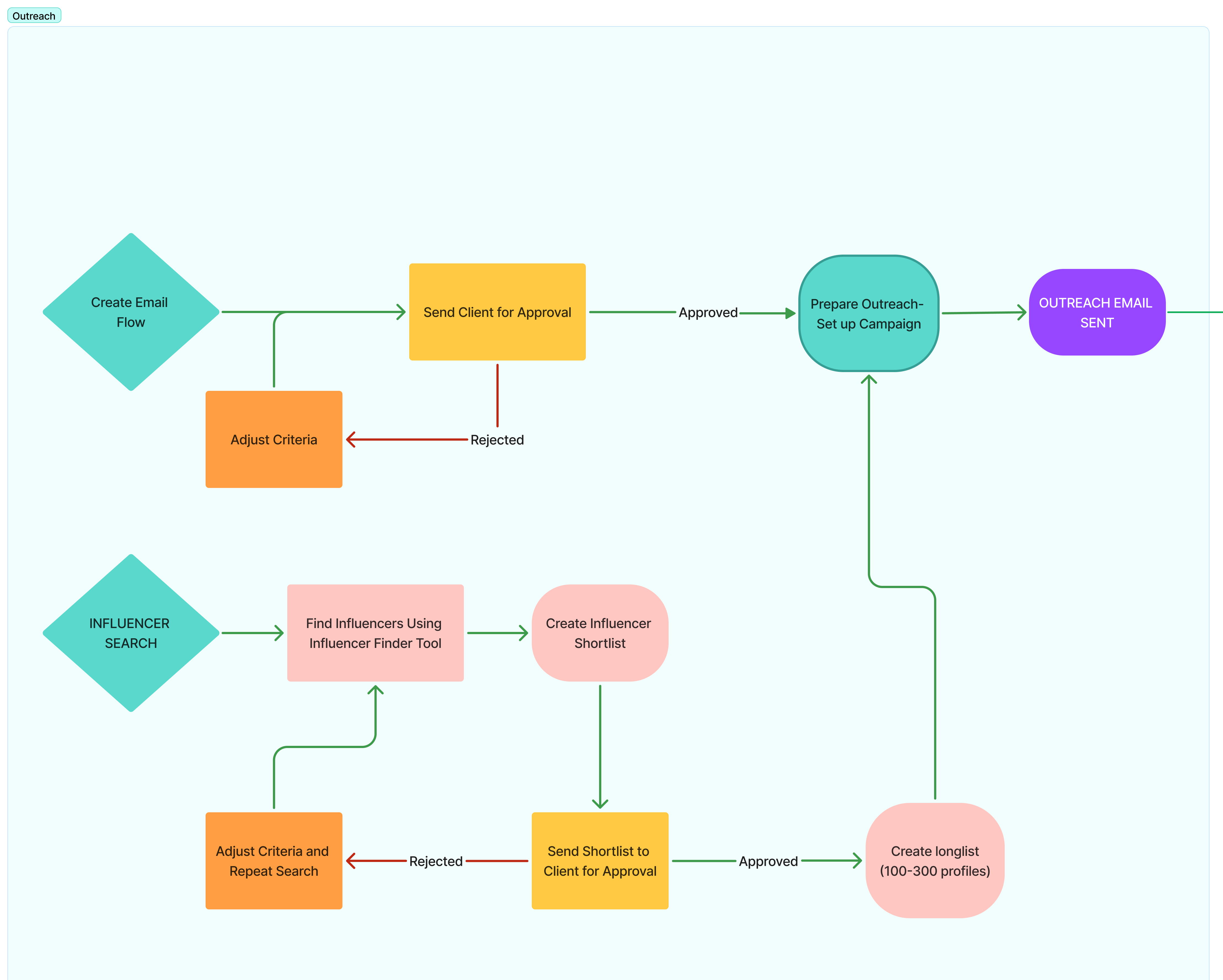
Click here to view the full influencer workflow chart.
Micro-influencers maintain engagement rates that are 7x higher than those of mega-influencers with over 1 million followers on platforms like Instagram
89% of marketers plan to launch Instagram influencer campaigns in 2024, while 77% will sponsor TikTok creators.
Sponsored posts on Instagram have an average engagement rate of 2.4%, whereas organic TikTok videos see a higher rate of 5.3%.
In order to understand how to structure your campaign we always refer to the 4 stages of your influencer campaign. In this article we will cover the first stage of your influencer campaign which is the influencer outreach stage. As this will be the first point of contact it is one of the most important parts to start a successful campaign.
.png)
This is the first step of your influencer campaign where you contact a new influencer for the first time. We will be covering this stage of your influencer campaign in this article and share the right template to maximise your reply rates.
Once an influencer replies you will typically move to the negotiation stage where there can be two outcomes. 1. The influencer agrees to your proposal or 2. The influencer asks for more money. To access the right negotiation strategies as well as templates for your Instagram influencer campaign read our full article on influencer outreach templates
Once you agree to the terms with the influencers you typically move into the awaiting post stage. The work isn’t over yet it is a crucial moment where you should follow up with the influencer to make sure that they will post. Read more about the right strategies and access our awaiting post templates here.
Once the influencer has completed the post you ideally want to build a long lasting relationship to continue to benefit from the partnership. You can read more about the right ways to build relationships and access the templates for this stage of your Instagram influencer campaign here.
You can access our complete influencer workflow chart including all the templates for reach stage here.
A well-structured cold outreach email includes several vital components:
The couple of words which will determine how many influencers will see your email. This will determine your open rate. Tip: including the first name in the subject line will increase the average open rate by 30%!
Besides the first name make sure to personalise the email as much as possible. Influencer Hero offers automatic Ai-generated personalized sentences based on the latest social media posts to maximize your reply rates and also improve relationships.
Briefly introduce yourself and your brand, establishing your credibility.
Clearly state the reason for your email and what you hope to achieve through the collaboration. You can also use AI email generators to quickly come up with an initial email draft.
Detail what you’re willing to provide in exchange, be it product, payment, affiliate partnership, or exposure.
Indicate the next steps the influencer should take if interested.
In addition to incorporating all these components, it's essential to keep the outreach email as short as possible, considering that influencers receive numerous emails daily. Keep it brief, friendly, and engaging in tone!

SUBJECT: {{ firstname|default(influencer_handle) }} – ENTER YOUR BRAND NAME Partnership
Hi {{ firstname|default(influencer_handle) }},
{{personalized_sentence}}
My name is ENTER YOUR NAME and I’m from ENTER YOUR COMPANY NAME. We are ADD ONE SENTENCE DESCRIPTION ABOUT YOUR BRAND.
We are looking for potential partnerships and we love the content on your account {{influencer_handle}}!`
It would be awesome if you could test our ENTER YOUR PRODUCT.
HIGHLIGHT YOUR USP AND YOUR PRODUCT IN ONE SENTENCE.
I’m happy to send you one ENTER YOUR PRODUCT for you to test. We also offer a 20% commission or a discount code to give out to your followers. Please get back to me if you are interested in this opportunity.
Can I send you one of the ENTER YOUR PRODUCT?
Thanks!
Best,
ENTER YOUR NAME
If an initial email goes unanswered, sending follow-up emails after a reasonable period is crucial. These emails should maintain a polite and professional tone, reiterating the value of your proposal and reminding the influencer of your offer. They are an opportunity to demonstrate your genuine interest in forming a partnership. It is suggested to include at least 2 or 3 follow-ups. Using follow ups is the easiest way to increase your reply rates and on average double your reply rate. With Influencer Hero, you can set up an drop campaigns / outreach flow containing one initial outreach email and follow-ups to be sent automatically within your desired timeframe.

SUBJECT: {{ firstname|default(influencer_handle) }} – Partnership Invitation
Hi {{ firstname|default(influencer_handle) }},
I hope you are doing great!
Our campaign is about to start, and I wanted to make a quick follow up on our offer.
We are really impressed by the quality of your account, and it would be amazing if you would agree to join our campaign.
HIGHLIGHT YOUR BRAND USP IN ONE SENTENCE
If you're interested, please reply to this email with your shipping details so we could send you, our products.
Looking forward to hearing from you!
Best,
ENTER YOUR NAME
SUBJECT: {{ firstname|default(influencer_handle) }} – Partnership Invitation
Hi {{ firstname|default(influencer_handle) }},
Just wanted to quickly follow up on my previous email as I haven’t received a reply yet. Would you be interested in this opportunity?
We would love to work with you, and we are looking for long term partnerships!
Can we send you some of our products so you can experience the quality of our ENTER YOUR PRODUCT?
Best,
ENTER YOUR NAME
SUBJECT: {{ firstname|default(influencer_handle) }} – Partnership Invitation Last Email
Hi {{ firstname|default(influencer_handle) }},
Would be great if you could let me know in case you are not interested so I can take a note of this.
In case you are interested we would love to carry on. We’ve worked with hundreds of individuals who love our products and it would be awesome if you could experience the same! You can see our reviews here. HYPERLINK TO REVIEWS IF AVAILABLE OR USE OTHER SOCIAL PROOF.
Looking forward to hearing from you! :)
Best,
ENTER YOUR NAME
Influencer Hero makes the follow-up process more efficient and less time-consuming. Utilize our automated email flow feature to eliminate the need for manual follow-ups. Simply input your email body and subject, and set the delay for sending follow-up emails if the influencer hasn't responded to your initial message. There's no need for manual personalization either; our templates include shortcuts that automatically insert the influencer's details.

Personalize each email; influencers can tell when they’re receiving a form letter.
Ensure the influencer’s audience aligns with your brand’s target market.
Be specific about what you’re offering and what you expect in return to avoid any confusion.
Influencer Hero offers a detailed analysis of their influencer outreach strategies, particularly focusing on negotiation tactics. They highlight the effectiveness of initial "test" posts and the importance of creating a sense of urgency or FOMO (Fear of Missing Out) to engage influencers. The case study indicates that using their negotiation templates can convert approximately 30% of influencers who initially reject gift offers i
Track your campaign’s effectiveness through metrics such as response rates, engagement rates on resulting posts, and any increase in brand awareness or sales. Influencer Hero offers advanced analytic tools that can help quantify these successes.
Mastering influencer outreach emails on Instagram involves understanding subtle human interactions, personalizing communication, and using relevant marketing strategies. Effective outreach involves thorough preparation and personalized messages, avoiding generic pitches to forge genuine, beneficial collaborations. By sidestepping common mistakes and focusing on meaningful engagement, brands can significantly enhance their reach and credibility. Continuous strategy refinement and campaign monitoring are crucial for sustaining success in the dynamic field of influencer marketing. With the right approach, mastering Instagram outreach can unlock new opportunities for brand growth and recognition.
Influencer outreach on Instagram involves identifying and contacting influencers to create promotional content that resonates with both the brand’s and the influencer’s audiences, aiming to amplify the brand’s presence and credibility online.
Personalize the email by addressing the influencer by name, referencing specific posts or achievements from their feed, and tailoring the message to their content style and audience.
Send a follow-up email if you haven’t received a response within 3-4 days. It's important to remain polite and professional while reiterating the value of the proposal.
It's advisable to limit follow-up attempts to two or three if there is no response, spacing them out to avoid appearing pushy. Each follow-up should add value or new information to encourage a response.
The free templates help streamline the process of crafting effective outreach emails, ensuring all necessary components are included and providing a professional structure to customize for various influencers.

Schedule a Demo with one of our media experts below.